GeoEngineers was responsible for analyzing key physicochemical properties of 6PPD and 6PPD-q in the report.
6PPD-q in stormwater runoff is toxic to coho salmon.
6PPD is a common antioxidant used in rubber tire manufacturing, and urban stormwater regularly transports it from roads into local watersheds.
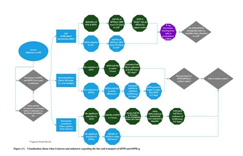
Visualization from the report about what is known and unknown regarding the fate and transport of 6PPD and 6PPD-q.
Best Management Practices Report for 6PPD and 6PPD-q
Analyzing the ubiquitous tire chemicals threatening coho salmon for the Washington State Department of Ecology
For years, fish biologists have seen correlations between urban stormwater events and coho salmon deaths, but the precise cause was unknown. In 2020, researchers identified the likely culprit—the chemical 6PPD (N-(1,3-dimethylbutyl)-N’-phenyl-p-phenylenediamine) and its byproduct 6PPD-quinone (6PPD-q). 6PPD is a common antioxidant used in rubber tire manufacturing, and urban stormwater regularly transports it from roads into local watersheds. Environmental scientists and policymakers are just beginning to understand and mitigate the threat that 6PPD-q poses to salmon populations, and GeoEngineers is proud to play a role.
In 2021, the Washington State Department of Ecology hired a team of consultants to prepare a report on stormwater best management practices (BMPs) for 6PPD and 6PPD-q. The group included GeoEngineers as a subconsultant to Osborn Consulting. Principal Environmental Scientist Sue Bator, one of GeoEngineers’ specialists in emerging environmental contaminants, is an author on the report.
GeoEngineers was responsible for analyzing key physicochemical properties of 6PPD and 6PPD-q in the report. Sue and the team reviewed available literature and then efficiently summarized and compared properties like the half-lives of 6PPD and 6PPD-q in various environments, and their density, solubility, and tendency to sorb to soil and organic matter.
Approach
- Broad Collaboration: A project advisory committee composed of researchers and staff from Ecology, the Washington State Department of Transportation (WSDOT), Washington State University (WSU), the University of Washington (UW), and the Technical Assessment Protocol – Ecology (TAPE) Program advised the consultant team as the report was written.
- Literature Reviews: The team reviewed literature on 6PPD/6PPD-q physicochemical properties, sources, fate and transport, and potential effective treatments of 6PPD and 6PPD-q.
- Evaluating Best Management Practices: After analyzing the literature, the consultant team developed a framework for evaluating BMPs for capturing, containing, and/or treating 6PPD and 6PPD-q. The team then applied the framework to existing Washington State BMPs and stormwater design manuals from across the country, ranking their potential success.
- Future Research Priorities: The report identified a number of gaps in the existing literature, and suggested priority areas for future research on 6PPD and 6PPD-q.
Results
The Washington State Department of Ecology will use this report on 6PPD/6PPD-q BMPs to inform both mitigation efforts and research going forward. Like all emerging contaminants, there is still a lot to learn about how 6PPD and 6PPD-q interact with specific environments, and their lethal effects. This report provides a critical starting point for these efforts.
